首页
部门概况
部门简介
部门职能
岗位职责
工程建设
信息公开
法规制度
国家法律法规
学校规章制度
党建工作
支部简介
党建动态
相关下载
投资合约类
施工管理类
技术类
其他
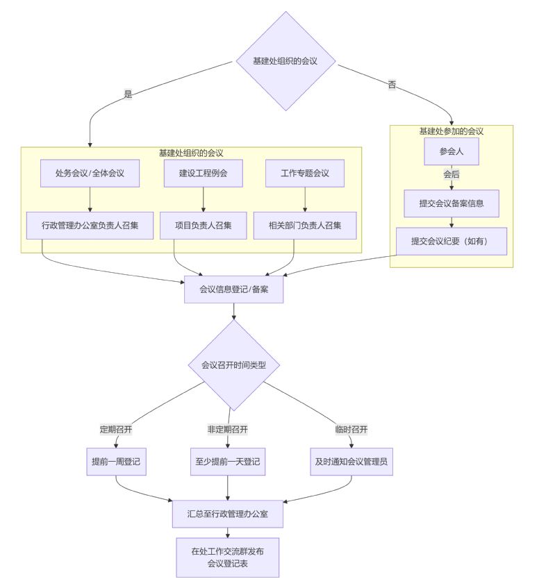
会议登记管理流程
发布时间:2026-01-09 访问次数:
10
地址:上海市徐汇区梅陇路130号 电话:021—64252300 邮箱:jjc@ecust.edu.cn
版权所有 © 2019 华东理工大学基建处